在第30届欧洲血液学会年会(EHA 2025)上,天津医科大学总医院付蓉教授团队携17项研究成果精彩亮相,涵盖再生障碍性贫血(AA)、阵发性睡眠性血红蛋白尿(PNH)、骨髓增生异常综合征(MDS)、自身免疫性溶血性贫血(AIHA)、多发性骨髓瘤(MM)及淋巴瘤等多个血液病领域。研究聚焦免疫微环境重塑、肿瘤免疫逃逸、干细胞模型构建及创新治疗策略等核心科学问题,深入解析致病机制,提出多个具备临床转化潜力的新通路与新靶点,充分展现了中国科研团队在血液学基础研究中的深厚实力与国际影响力。本文特邀付蓉教授进行介绍,带您一览研究亮点。
再生障碍性贫血(AA)
01
摘要号:PF653
标题:DIHYDROARTEMISININ MODULATES CD4+ T CELL DIFFERENTIATION THROUGH NOTCH SIGNALING IN APLASTIC ANEMIA
中文标题:双氢青蒿素通过Notch信号通路调节再生障碍性贫血中CD4+T细胞的分化
第一作者:Jing Guan
研究结论:DHA可通过调节Notch信号通路,改变再生障碍性贫血(AA)小鼠中CD4+T细胞的分化模式,同时提升外周血细胞水平并改善骨髓低增生状态。
02
摘要号:PF667
标题:ELTROMBOPAG RESTORES T CELL HOMEOSTASIS IN APLASTIC ANEMIA BY MODULATING OXPHOS AND ROS LEVELS
中文标题:艾曲泊帕通过调节氧化磷酸化与ROS水平恢复再生障碍性贫血患者的T细胞稳态
第一作者:Ting Wang
研究结论:本研究揭示了艾曲泊帕在AA治疗中的新型免疫调控机制,为其在造血益处之外的治疗潜力提供了新的见解。
阵发性睡眠性血红蛋白尿(PNH)
01
摘要号:PF650
标题:PATIENT-DERIVED EXPANDED POTENTIAL STEM CELLS FROM PNH DEMONSTRATE GLYCOSYL-PHOSPHATIDYL INOSITOL ANCHORED PROTEIN AS A CRITICAL REGULATOR IN HEMATOPOIETIC DEVELOPMENT AND DIFFERENTIATION
中文标题:PNH患者来源的扩增潜能干细胞模型揭示糖基磷脂酰肌醇锚定蛋白(GPI-AP)在造血发育与分化中的关键调控作用
第一作者:Yingying Chen
研究结论:PNH患者来源的EPSC是研究PNH的理想干细胞模型。本研究结果显示,GPI-AP在造血分化及发育过程中发挥关键调控作用,尽管具体机制尚需进一步研究。
02
摘要号:PF654
标题:THE ROLE OF NK CELLS IN THE IMMUNE ESCAPE PATHOGENESIS OF PATIENTS WITH CLASSICAL PAROXYSMAL NOCTURNAL HAEMOGLOBINURIA
中文标题:NK细胞在经典型阵发性睡眠性血红蛋白尿(PNH)患者免疫逃逸发病机制中的作用
第一作者:Chaomeng Wang
研究结论:本研究提示:第一,NK细胞可能参与经典型PNH患者中PNH克隆的免疫逃逸过程;第二,CD59+与CD59-NK细胞亚群的分布差异,提示GPI锚定蛋白在NK细胞亚群稳态中具有潜在调控作用;第三,CD59+活化NK细胞可能在PNH的免疫应答中起主导作用。
03
摘要号:PS1650
标题:ANALYSIS OF THE RECOVERY OF IMMUNE STATUS IN THE PATIENTS WITH PAROXYSMAL NOCTURNAL HEMOGLOBINURIA AFTER TREATMENT WITH COMPLEMENT C5 INHIBITOR
中文标题:补体C5抑制剂治疗阵发性夜间血红蛋白尿患者免疫状态恢复分析
第一作者:Mengting Che
研究结论:本研究发现补体C5抑制剂在有效抑制补体的基础上促进了T细胞和B细胞的部分恢复,提示补体系统可能参与PNH的免疫逃逸过程。
骨髓增生异常综合征(MDS)
01
摘要号:PF609
标题:ROLE AND MECHANISM OF ADENOSINERGIC AXIS INVOLVED IN THE FORMATION OF MYELOSUPPRESSIVE IMMUNE MICROENVIRONMENT IN MDS PATIENTS
中文标题:腺苷轴在MDS患者骨髓抑制性免疫微环境形成中的作用与机制研究
第一作者:Zhaoyun Liu
研究结论:阻断腺苷轴各靶点可在不同程度上恢复MDS患者的骨髓免疫微环境,其中以A2aR的阻断效果最为显著。
02
摘要号:PF620
标题:MECHANISM OF VISTA UPREGULATING THE FUNCTION OF MDSCS TO MEDIATE THE SUPPRESSION OF CTL CELLS IN MDS PATIENTS
中文标题:VISTA通过增强MDSCs功能抑制CTL活性在MDS患者中介导免疫抑制的机制研究
第一作者:Lijuan Li
研究结论:VISTA在MDS患者MDSCs上的表达明显增高,且与疾病危险分层呈正相关,VISTA可能通过上调MDS患者MDSCs的功能,抑制CTL细胞的功能,参与MDS免疫抑制的形成。
03
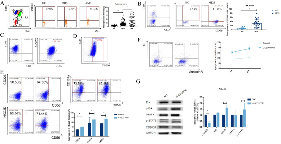
摘要号:PF624
标题:MONOCYTES FROM PATIENTS WITH MYELODYSPLASTIC SYNDROME INHIBIT NK CELL-MEDIATED ANTI-TUMOR FUNCTION THROUGH THE CD200/CD200R PATHWAY
中文标题:MDS患者单核细胞通过CD200/CD200R通路抑制NK细胞的抗肿瘤功能
第一作者:Yixuan Guo
研究结论:MDS患者中,单核细胞通过CD200/CD200R通路抑制NK细胞功能,参与其免疫衰竭的形成过程。
自身免疫性溶血性贫血(AIHA)
01
摘要号:PF1205
标题:A PILOT STUDY OF ORELABRUTINIB TREATMENT IN REFRACTORY/RELAPSED AUTOIMMUNE HAEMOLYTIC ANAEMIA/EVANS SYNDROME
中文标题:奥布替尼治疗难治/复发性自身免疫性溶血性贫血(AIHA)/Evans综合征的初步研究
第一作者:Hui Liu
研究结论:奥布替尼有望成为R/R AIHA/Evans综合征二线治疗的新选择。
多发性骨髓瘤(MM)
01
摘要号:PF694
标题:ROLE AND MECHANISM OF MULTIPLE MYELOMA CELLS IN REGULATING MACROPHAGE POLARIZATION AND THE ANTITUMOR EFFECT VIA ENO1
中文标题:多发性骨髓瘤细胞通过ENO1调控巨噬细胞极化及其抗肿瘤效应的作用与机制研究
第一作者:Zhaoyun Liu
研究结论:MM细胞中ENO1高表达与患者不良预后相关。机制上,ENO1可通过PI3K/AKT通路调节MM细胞的增殖、细胞周期、氧化磷酸化及有氧糖酵解水平以促进其增殖;此外,MM细胞通过ENO1促进巨噬细胞向M2型极化并抑制其杀伤功能,该过程涉及乳酸代谢改变和ENO1蛋白通过微囊泡传递给巨噬细胞,进一步通过PI3K/AKT/GSK3-β/β-catenin/PGC1α通路促进M2极化;MM小鼠实验证实,ENO1抑制剂可抑制MM细胞致瘤性,同时促进巨噬细胞M1极化并增强其抗瘤功能。因此,靶向ENO1可能成为MM治疗的一个新颖且有效的潜在策略。
02
摘要号:PF700
标题:STUDY ON THE INHIBITION OF LACTATE METABOLISM IN MULTIPLE MYELOMA CELLS TO ENHANCE THE ANTI-TUMOR EFFECT OF BCMA CAR-T CELLS
中文标题:抑制多发性骨髓瘤细胞乳酸代谢以增强BCMA CAR-T细胞抗肿瘤效应的研究
第一作者:Zhaoyun Liu
研究结论:本研究结果表明,靶向多发性骨髓瘤细胞的乳酸代谢可增强CAR-T细胞在MM患者中的抗肿瘤效应。
03
摘要号:PF1312
标题:MULTIPLE MYELOMA CELLS-DERIVED MICROVESICLES FROM DIFFERENT SAMPLE CAN REFLECT TUMOR LOAD
中文标题:来自不同样本的多种骨髓瘤细胞衍生微泡可反映肿瘤负荷
第一作者:Nanhao Meng
研究结论:骨髓和外周血样本中微囊泡的数量均能反映MM肿瘤负荷,是现有肿瘤负荷监测方法的有益补充。骨髓样本中,Ps+CD41a-BCMA+、Ps+CD41a-GPRC5D+及Ps+CD41a-BCMA+GPRC5D+微囊泡表现均较好(AUC>0.9),其中Ps+CD41a-BCMA+GPRC5D+微囊泡效果最佳(AUC最高);外周血样本中,Ps+CD41a-BCMA+微囊泡表现有效(AUC>0.9)。
04
摘要号:PS1677
标题:CAR-T CELL BASED ON STEM CELL-LIKE MEMORY T CELL ENHANCES ANTI-TUMOUR EFFECT ON MULTIPLE MYELOMA
中文标题:基于干细胞样记忆T细胞的CAR-T疗法增强对多发性骨髓瘤的抗瘤效应
第一作者:Zhaoyun Liu
研究结论:我们成功扩增了更高比例的TSCM细胞并制备了CAR-TSCM细胞,发现其持久性可能优于传统CAR-T,可能实现更持久的肿瘤杀伤效应,有望帮助MM患者获得深度缓解,为临床治疗提供新思路。
05
摘要号:PS1687
标题:CAR-T CELL BASED ON STEM CELL-LIKE MEMORY T CELL ENHANCES ANTI-TUMOUR EFFECT ON MULTIPLE MYELOMA
中文标题:PIM-2激酶抑制剂诱导多发性骨髓瘤免疫原性细胞死亡的作用及机制
第一作者:Hongli Shen
研究结论:Pim-2激酶抑制剂通过上调IRE1磷酸化,促进XBP1和CHOP转录,介导MM细胞内质网应激。内质网应激及ROS水平升高促进损伤相关分子模式表达及免疫原性细胞死亡。此外,Pim-2抑制剂处理的MM细胞上调骨髓瘤患者树突状细胞活化分子表达,刺激T细胞由初始向效应记忆分化,促进T细胞功能分子表达。
06
摘要号:PS1792
标题:THE EFFICACY AND SAFETY OF DARATUMUMAB-BASED REGIMENS IN THE INITIAL TREATMENT OF AMYLOID LIGHT-CHAIN AMYLOIDOSIS
中文标题:达雷妥尤单抗为基础方案在轻链淀粉样变性初治中的疗效与安全性
第一作者:Kai Ding
研究结论:本研究显示,基于达雷妥尤单抗的方案可快速诱导AL淀粉样变性患者出现高水平血液学缓解,其心脏和肾脏缓解率及缓解速度显著优于传统化疗方案。患者对该治疗耐受性良好,未观察到临床试验之外的意外不良反应,亦无因药物不良反应而停止静脉注射达雷妥尤单抗或其联合化疗方案药物的病例。总而言之,我们的结果表明,基于达雷妥尤单抗的方案作为AL淀粉样变性的一线治疗具有良好的疗效。
淋巴瘤
01
摘要号:PS2020
标题:TO EXPLORE THE EFFECT AND MECHANISM OF ZANUBRUTINIB, LENALIDOMIDE, TEMOZOLOMIDE IN THE TREATMENT OF PRIMARY CENTRAL NERVOUS SYSTEM LYMPHOMA
中文标题:探索泽布替尼、来那度胺和替莫唑胺治疗原发性中枢神经系统淋巴瘤的疗效及机制
第一作者:Zhaoyun Liu
研究结论:本研究表明,泽布替尼、来那度胺和替莫唑胺三药联合通过抑制NF-κB信号通路,抑制中枢神经系统淋巴瘤(PCNSL)细胞生长。体内外实验均支持该三药组合为PCNSL患者提供潜在的治疗益处。未来计划开展临床试验,收集真实世界数据,进一步优化中枢神经系统淋巴瘤治疗方案。
血液学感染
01
摘要号:PS2217
标题:CLINICAL IMPACT OF METAGENOMIC NEXT-GENERATION SEQUENCING (MNGS) OF PLASMA CELL-FREE DNA FOR THE DIAGNOSIS OF INFECTIOUS DISEASES IN PATIENTS WITH HEMATOLOGICAL DISORDERS
中文标题:血浆游离DNA宏基因组二代测序(mNGS)在血液病患者感染诊断中的临床价值
第一作者:shanfeng hao
研究结论:外周血mNGS的阳性率显著高于血培养和传统实验室检测,且在血液病合并发热患者的病原体检测中具有较高的临床识别率、灵敏度及阴性预测值。
专家简介
付蓉 教授
天津医科大学总医院
医学博士、主任医师、二级教授、博士生导师
天津医科大学总医院副院长、血液病中心主任
中华医学会血液学分会常委
中国医师协会血液科医师分会常委
中华医学会血液学分会红细胞学组副组长
中华医学会血液学分会罕见病学组PNH协作组组长
北京癌症防治学会红细胞疾病专委会主委
中国抗癌协会血液肿瘤专业委员会中国MDS/MPN工作组副组长
中国女医师协会临床肿瘤学专业委员会常委
海峡两岸卫生交流协会血液病专家委员会常委
中国医学协会血液学机构分会副主委
天津市医学会血液学分会主委
天津市医师协会血液科医师分会副会长
Journal of Clinical Laboratory Analysis共同主编
中华血液学杂志副主编
津门医学英才、首届天津名医、天津市教学名师
主笔《再生障碍性贫血中国专家共识》、《PNH中国专家共识》、《纯红细胞再生障碍中国专家共识》