淋巴瘤分类的过去、现在与未来

血液时讯 发表时间:2025/10/15 14:42:50

淋巴瘤分类体系的构建始终是临床病理学领域最具挑战性的课题之一。随着分子生物学技术的突破性进展和国际学术合作的深化,淋巴瘤分类系统经历了从简单形态学观察到综合多学科特征分析的范式转变。《肿瘤瞭望-血液时讯》特系统梳理了淋巴瘤分类体系的历史演进脉络,解析现代分类框架的核心要素,并探讨了未来发展方向,以期为临床实践提供参考。

 

淋巴瘤的分类是血液病理学领域的核心课题之一。科学的分类体系不仅为临床医生提供了诊断依据,还为制定个体化治疗方案和评估患者预后奠定了基础。自20世纪初以来,医学界通过不断地探索和实践,逐步建立了基于形态学、免疫表型、遗传学及临床特征的综合分类系统。这些努力旨在提升诊断的准确性,推动治疗的精准化发展。

 

一、淋巴瘤分类体系的历史演变

淋巴瘤分类的早期探索可追溯至20世纪。从1966年的Henry Rappaport提出的AFIP分类,到1974年的Kiel、Lukes/Collins、BNLI以及Dorfmann分类,再到1982年Rosenberg建立的临床应用工作体系和Nathwani工作体系标准,人们对淋巴瘤的认识逐渐提高,随后一些新的淋巴瘤类型逐渐被描述。
 

1989年,国际淋巴瘤研究组(ILSG)的成立标志着淋巴瘤分类研究进入新纪元。该组织由Peter Isaacson和Harald Stein等学者倡导建立,汇聚了来自欧美及亚太地区的病理学家,其核心目标在于通过形态及一切可获得的条件建立准确的生物学意义上的淋巴瘤分类。1993/1994年,ILSG公布了修订的欧美淋巴瘤分类(REAL)分类,整合了浆细胞瘤、霍奇金淋巴瘤及髓系淋巴瘤并每五年更新一次。此举促成了2001年WHO淋巴瘤分类的产生,后来又更新至2008年版。2008年版WHO淋巴瘤分类的主要原则是在REAL分类的基础上,综合细胞起源、形态学、免疫表型、遗传特征及临床特征。

 

 

二、现代分类系统的核心架构

当前,造血与淋巴组织肿瘤分类包括两个版本,即IARC主导的2022年第5版WHO造血与淋巴组织肿瘤分类(WHO-HAEM5)和美国血液病理协会、欧洲血液病理协会主要成员主导的国际分类共识(ICC)版。以下将呈现WHO-HAEM5的多项革新:


1、修订分级系统分类
 

WHO-HAEM5包括髓系增殖和肿瘤、树突细胞/组织细胞肿瘤、B细胞淋巴增殖性疾病和肿瘤、T细胞和NK细胞增生性疾病和淋巴瘤、淋巴组织间质源性肿瘤及遗传性肿瘤综合征。其分类与第5版其他系统肿瘤的分类遵循相同的原则,使用分级系统分类。

 

使用种类(category)名词,如成熟B细胞肿瘤;

家族/类别(family/class),如大B细胞淋巴瘤;

疾病实体/类型(entity/type),如弥漫性大B细胞淋巴瘤,非特指类型;

亚型(subtype),如弥漫性大B细胞淋巴瘤,非特指类型,生发中心细胞样亚型;

 

WHO-HAEM5分类疾病实体的命名通常由3个部分组成:肿瘤来源的谱系+主要的临床特征+主要的生物学特征。

 

肿瘤来源于髓系、淋巴系(B或T/NK)等;

主要临床特征包括急性、慢性、白细胞减少(如髓细胞增生异常)、白细胞增多(如髓细胞增殖)等;

生物学特征主要指基因的融合、重排、突变等;

 

WHO-HAEM5中B细胞肿瘤分类是对第4版WHO修订版分类(WHO-HAEM4R)的系统更新,包括前体B细胞肿瘤和成熟B细胞肿瘤,并新增以B细胞增生为主的瘤样病变。大B细胞淋巴瘤分类大部分与WHO-HAEM4R无差别,但是部分命名本着一致性原则做了更改,从“弥漫大B细胞淋巴瘤”改为“大B细胞淋巴瘤”,承认在一些实体中弥漫生长模式或者不明显/不存在,或者无法评估(如纤维蛋白相关大B细胞淋巴瘤或体液超载相关大B细胞淋巴瘤),部分术语进行了调整或变化(原发免疫豁免部位的大B细胞淋巴瘤),其中6个为更新的或修改的命名。

 

 

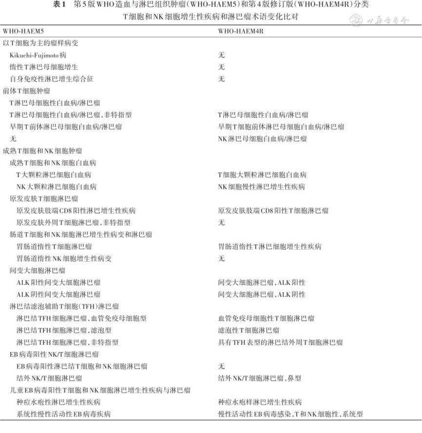
对T细胞和NK细胞增生性疾病和淋巴瘤(T/NK-LPD/LYM)根据研究进展以及疾病的临床病理特征,采用了分级系统进行分类。同时纳入了瘤样病变,引入/删除一些肿瘤,修改某些疾病的名称,并修订一些疾病的诊断标准或亚型,将这组疾病从非克隆性增生到高度侵袭性淋巴瘤进行了重新整合,更体现了T/NK-LPD/LYM的疾病本质,有利于临床应用。其中,对于目前细胞起源明确的T细胞亚群的肿瘤则归为同一类肿瘤家族,如淋巴结滤泡辅助性T细胞(TFH细胞)淋巴瘤,并按照不同的形态学特点进行命名。之前被称为“血管免疫母细胞性T细胞淋巴瘤”“滤泡性T细胞淋巴瘤”和“具有滤泡辅助性T细胞表型的外周T细胞淋巴瘤”的疾病分别被重新命名为“淋巴结滤泡辅助性T细胞淋巴瘤,血管免疫母细胞型”“淋巴结滤泡辅助性T细胞淋巴瘤,滤泡型”和“淋巴结滤泡辅助性T细胞淋巴瘤,非特指型”。

 

 

此外,WHO-HAEM4R采用的“免疫缺陷和失调相关性淋巴组织增殖性疾病(IDD-LPD)”,在WHO-HAEM5中更新为“免疫缺陷和失调(IDD)相关性淋巴组织增殖与淋巴瘤”。对于发生于移植后患者的病变,以往所使用的“移植后淋巴组织增殖性疾病(PTLD)”等术语不再推荐使用。2017年版原发性免疫缺陷病(PID)分类首次提出建议使用先天性免疫异常或称免疫出生错误(IEI)这一概念来代替PID,WHO-HAEM5为了与免疫学领域的更新保持一致同样采用“IEI”这一术语取代“PID”。

 

 

关于组织细胞/树突细胞肿瘤及淋巴组织间质源性肿瘤这两个章节有了较大的变化,更加细化了诊断标准,强调了与治疗和/或预后相关的有效指标。在组织细胞/树突细胞肿瘤中,主要的变化有:(1)将“母细胞性浆细胞样树突细胞肿瘤”纳入该类别;(2)“滤泡树突细胞肉瘤”和“纤维母细胞性网状细胞肿瘤”被移除,归入新章节“淋巴组织间质源性肿瘤”;(3)增加的疾病类型:髓细胞肿瘤相关性成熟浆细胞样树突细胞增生、Rosai-Dorfman病(RDD)和ALK阳性组织细胞增生症。淋巴组织间质源性肿瘤为WHO-HAEM5中新增的类别,包括了部分淋巴结(含结内栅栏状肌纤维母细胞瘤)和脾(含窦岸细胞血管瘤、脾错构瘤和硬化性血管瘤样结节性转化)所特有的间叶性肿瘤,而其他非淋巴结或脾所特有的间叶性肿瘤(如血管瘤、淋巴管肌瘤、Kaposi肉瘤和血管肉瘤)则被纳入第5版WHO软组织和骨肿瘤分类中介绍。

 


2、增设“非肿瘤病变”类别

 

WHO-HAEM5首次纳入非肿瘤B细胞/T细胞增生的病变,以提高对这类疾病的认识,避免过度诊断。
 

B细胞为主:淋巴瘤样反应性富B细胞淋巴增生症、IgG4相关性疾病、单中心型Castleman病(CD)、特发性多中心型CD、KSHV/HHV8相关多中心型CD。

 

T细胞为主:Kikuchi-Fujimoto病、自身免疫性淋巴增殖综合征(ALPS)、惰性T淋巴母细胞增殖(ITLP)。


3、疾病实体调整

 

 

WHO-HAEM5中没有创建临时实体(entity),因为根据定义,这些实体缺乏足够的证据。如NK淋巴母细胞白血病/淋巴瘤在WHO-HAEM4R中被认为是一个临时实体,但由于尚无明确可靠的诊断标准,且缺乏NK细胞相关抗原(如CD94和CD161)表达的相关研究,同时与其他实体存在明显的形态学和免疫表型重叠,因此未在WHO-HAEM5中单独列出。
 

此外,部分既往“临时”实体被升级为明确独立疾病。EB病毒阳性淋巴结T细胞和NK细胞淋巴瘤在WHO-HAEM4R中被归入外周T细胞淋巴瘤,非特指型中的一个亚型,在WHO-HAEM5中认为是一个独特的实体。该肿瘤发生在淋巴结内,与结外NK/T细胞淋巴瘤对应。主要发生在老年东亚人,预后差。形态学类似于弥漫性大B细胞淋巴瘤,缺乏结外NK/T细胞淋巴瘤的凝固性坏死和血管浸润特征。更常表达细胞毒T细胞免疫表型,EB病毒阳性。遗传背景不同于结外NK/T细胞淋巴瘤,最常见的突变基因是TET2。原发皮肤γ/δ T细胞淋巴瘤、CD8阳性侵袭性亲表皮细胞毒性T细胞淋巴瘤、肢端CD8阳性T细胞淋巴增生性疾病和CD4阳性小或中T细胞淋巴增生性疾病在WHO-HAEM5中同样分别被列为单独的实体,认可其特定的临床病理学特征和遗传特征。


4、深化分子遗传学认知与临床关联

 

以滤泡性淋巴瘤(FL)为例,在ICC中保留了FL的分级(1-2、3A和3B级),而WHO-HAEM5类别包括FL、原位滤泡B细胞肿瘤、儿童FL和十二指肠型FL。后3种类型在WHO-HAEM5中没有大的变化,但对FL有较大的修订,将FL再分为4种类型:经典FL(cFL)、伴异常细胞学特征的FL(uFL)、弥漫增生为主型FL(dFL)和滤泡性大B细胞淋巴瘤。

 

cFL至少有1个滤泡生长模式,bcl-2蛋白表达阴性率较低(约15%)。uFL具有母细胞样形态和大中心样细胞形态,Ki-67阳性指数较高,并表达MUM1,bcl-2重排频率更低,具有cFL不同细胞学、形态、免疫表型、增殖或遗传学,预后可能也不同。dFL表现为腹股沟区大包块,表达CD23,IgH::bcl-2融合缺失以及高频的STAT6突变,并伴有1p36缺失或TNFRSF14突变。


5、术语修订

 

与WHO-HAEM4R相比,WHO-HAEM5根据新近研究结果对一些疾病的名称进行了调整,使得术语更加规范,且更能接近疾病的本质。以下介绍部分术语变化情况:
 

 

三、未来方向

展望“2022后”时代,淋巴瘤分类的大趋势可能是更加“细化”,以识别更多具有独特生物学和临床特征的亚型,而非“合并”。其核心驱动力在于对淋巴瘤遗传/分子图谱的深入解析及其诊断、预后和治疗意义的明确。未来的分类必将更紧密地整合组织病理学与新兴技术。此外,人工智能(AI)在医学影像和病理学中的应用展现出巨大潜力,未来或能协助模拟淋巴瘤病变的形态发生/发病过程,甚至为精准诊断和分类提供新视角。

版面编辑:张冉   责任编辑:王一铭
本内容仅供医学专业人士参考
相关搜索:  淋巴瘤

发表评论

提交评论
  • 相关推荐
  • 学术领域