钱文斌教授:基于溶瘤病毒的精准靶向血液肿瘤免疫细胞疗法

血液时讯 发表时间:2025/10/15 15:27:37

编者按:溶瘤病毒因其选择性杀伤肿瘤和激活免疫的特性,正成为癌症治疗的重要方向,但单药疗效有限。浙江大学医学院附属第二医院钱文斌教授团队系统探索了工程化溶瘤痘苗病毒(OVV)的改造与应用,重点聚焦肿瘤微环境(TME)的重塑及联合免疫治疗策略。研究显示,OVV可作为高效载体递送免疫分子:如OVV-CD19BiTE在淋巴瘤中展现出优于贝林妥欧单抗的持续抗肿瘤活性;OVV-αCD47nb和OVV-hCD47nb-G1通过阻断CD47/SIRPα信号显著增强巨噬细胞吞噬作用,并重塑TME。特别是在弥漫大B细胞淋巴瘤(DLBCL)中,OVV-hCD47nb-G1不仅疗效优于传统抗CD47抗体,还可与CAR-T疗法协同克服细胞浸润受限的瓶颈。该系列研究为溶瘤病毒构建双功能免疫平台提供了坚实证据,开辟了淋巴瘤及实体瘤治疗的新路径。

 


 

溶瘤病毒靶向TME的改造策略

 

溶瘤病毒疗法作为癌症治疗手段展现出巨大潜力,但其单药疗效往往有限,这仍是癌症治疗领域面临的持续挑战。为解决这一问题,需要通过创新的改造策略和联合治疗来提升溶瘤病毒(OVs)的有效性。钱文斌教授团队2023年在Cancer Biol Med发表的一项研究,系统综述了当前关于工程改造突变病毒和携带外源基因的溶瘤痘苗病毒(OVV)在体内外逆转肿瘤微环境(TME)并增强抗肿瘤活性方面的研究进展,并对正在进行的临床试验及联合治疗进行了概述。

 

该研究显示痘苗病毒(VV)基因组约含有250个与毒力和免疫抑制相关的基因。通过删除特定基因,并插入免疫刺激基因或其他外源基因,是构建重组病毒的基础且前景广阔的方法。VV较大的基因组可插入多达50 kb的外源基因,使其成为多基因递送的理想工具,包括编码抗体、细胞因子、趋化因子及配体的基因。溶瘤病毒疗法与其他免疫治疗具有天然的联合潜力,可形成强大的协同效应,从而最大化联合治疗获益。OVV因其良好的安全性和多重抗肿瘤机制,被认为是联合治疗的理想选择。VV的感染及裂解肿瘤能力可将“冷肿瘤”转化为“热肿瘤”,增强免疫细胞在TME中的浸润与募集。

 

工程化溶瘤痘苗病毒(OVV)的机制及增强抗肿瘤活性的方案

 

CD19-BiTE溶瘤病毒治疗DLBCL的临床前研究

 

针对CD19的双特异性T细胞衔接器(CD19BiTEs)免疫治疗已在前体B细胞急性淋巴细胞白血病和非霍奇金淋巴瘤患者中展现出显著的杀伤效果。然而,该疗法仍存在一些局限性,例如毒性、血清半衰期较短以及免疫抑制性的肿瘤微环境等,这些因素可能限制其在临床中的应用。溶瘤病毒作为BiTE免疫治疗基因的肿瘤特异性递送载体具有独特优势,将BiTE编码于溶瘤病毒内可克服BiTE本身的局限,两者结合有望产生互补效应。
 

在2022年发表于Blood Cancer J的研究中,钱文斌教授团队成功构建了一种能够编码CD19特异性BiTE的溶瘤痘苗病毒(OVV-CD19BiTE)。结果表明,OVV-CD19BiTE的复制能力及诱导溶瘤的效果与其亲本病毒相似。来自OVV-CD19BiTE感染细胞的上清液可有效激活并促进人T细胞增殖,同时也验证了该病毒的旁观者效应。体内实验显示,OVV-CD19BiTE可选择性地在肿瘤组织内复制,并使肿瘤中CD3、CD8及初始CD8 T细胞亚群的比例显著高于贝林妥欧单抗。

 

携带CD19-BiTE溶瘤病毒TME中T细胞的作用

 

更为重要的是,无论在体外还是体内实验中,OVV-CD19BiTE治疗均展现出比对照OVV或首个获批BiTE药物贝林妥欧单抗更强的抗肿瘤活性,从而实现了长期的肿瘤缓解且未出现复发。该研究为OVV介导的表达CD19靶向BiTE的治疗优势提供了有力证据,并提示该策略具备进入临床试验验证的可行性。

 

CD47纳米抗体溶瘤病毒治疗实体瘤的临床前研究

 

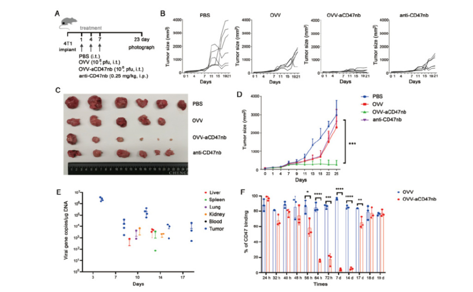
以CD47为靶点的癌症免疫治疗已在多项临床试验中用于治疗晚期肿瘤患者。然而,该疗法常受制于靶向相关副作用、物理屏障以及免疫抑制性肿瘤微环境(TME)。为在降低毒性的同时提升治疗效果,钱文斌教授团队构建了一种能够编码抗CD47纳米抗体的溶瘤痘苗病毒(OVV-αCD47nb),并于2024年发表在J Immunother Cancer。研究表明,病毒感染细胞分泌的αCD47nb可特异性结合CD47,且分泌的αCD47nb与OVV-αCD47nb均能阻断巨噬细胞的“别吃我”信号。

 

携带CD47纳米抗体溶瘤病毒特征和生物学功能

 

肿瘤内注射OVV-αCD47nb可在肿瘤组织内持续释放αCD47nb,与对照OVV相比,对乳腺癌和结肠癌细胞展现出更强的全身抗肿瘤活性,并显著延长了生存期。此外,OVV-αCD47nb治疗还能重塑TME,包括增强T细胞浸润、激活CD8+ T细胞以及促进肿瘤相关巨噬细胞极化,从而显著提升了固有免疫和适应性免疫。进一步地,联合程序性死亡蛋白-1(PD-1)抑制可增强OVV-αCD47nb的抗癌效应,并提高肿瘤动物模型的完全缓解率。该研究结果强调了OVV-αCD47nb在乳腺癌和结肠癌中的治疗潜力,并证实其能够调节肿瘤内免疫细胞谱系,为其在临床中的进一步探索奠定了基础。
 

携带CD47纳米抗体OVV治疗实体瘤作用及其与抗体药的比较

 

CD47纳米抗体溶瘤病毒治疗DLBCL的临床前研究

 

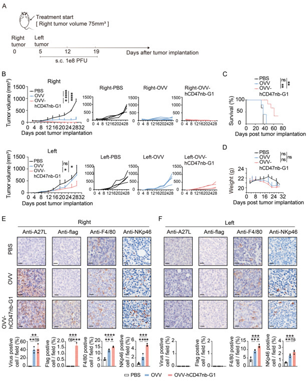
在DLBCL中,CD47的高表达与肿瘤进展、耐药以及不良临床结局密切相关。在复发/难治性(R/R)DLBCL中,CD47阻断抗体Hu5F9-G4(magrolimab)联合利妥昔单抗已显示出令人鼓舞的疗效,但仍面临诸多挑战,包括治疗相关毒性及免疫抑制性肿瘤微环境对疗效的限制。2025年Haematologica发表钱文斌教授团队的一项研究,通过装载抗小鼠 CD47 纳米抗体(OVV-mCD47nb)或与 IgG1 Fc 片段融合的抗人 CD47 纳米抗体(OVV-hCD47nb-G1),构建了一种用于DLBCL治疗的新型溶瘤痘苗病毒(OVV),并进行了临床前评价。

 

研究显示,经过工程化OVV感染的淋巴瘤细胞分泌的抗CD47纳米抗体通过阻断CD47/SIRPα信号通路,增强了肿瘤的吞噬作用。在植入的皮下淋巴瘤小鼠模型中,与亲本OVV相比,OVV-mCD47nb展现了更优的治疗效果,并显著延长了荷瘤小鼠的生存期,这一效果可能与肿瘤微环境中巨噬细胞、自然杀伤细胞和T细胞的招募和激活相关。此外,研究发现分泌的hCD47nb-G1与CD47的特异性结合增强了巨噬细胞介导的肿瘤细胞吞噬作用,同时避免了对红细胞的损害。与抗CD47抗体Hu5F9相比,OVV-hCD47nb-G1在淋巴瘤模型中展现了更强的抗肿瘤疗效。无论是肿瘤内注射还是腹腔注射,OVV-hCD47nb-G1均能显著抑制肿瘤并延长生存期,这可能通过增强免疫细胞激活、重塑肿瘤微环境来实现。
 

OVV-hCD47nb-G1在体内增强了对B细胞淋巴瘤的治疗效果

 

值得注意的是,OVV-hCD47nb-G1与CD19嵌合抗原受体T(CAR-T)细胞联合使用,可以协同改善皮下淋巴瘤的治疗效果,克服CAR-T细胞浸润有限这一关键障碍。该研究表明,携带CD47阻断纳米抗体和IgG1 Fc的OVV,可构建一个双功能治疗平台,通过协同激活先天性和适应性免疫,为淋巴瘤免疫治疗提供一种颠覆性的策略。

 

携带人CD47纳米抗体OVV联合CAR-T细胞

 

专家简介

 

钱文斌 教授

浙江大学医学院附属第二医院

浙江大学医学院附属第二医院血液内科 主任浙江大学医学院附属第二医院生物治疗中心 主任科技创新2030国家重大项目  首席科学家中国医师协会血液科医师分会 委员中国抗癌协会肿瘤血液病学/血液肿瘤专业委员会 常委中国抗癌协会淋巴瘤专业委员会 委员              中国老年保健协会淋巴瘤专业委员会 副主任委员中华血液学会 淋巴细胞疾病学组、感染学组 委员浙江省医学会血液学分会 主任委员以第一/通讯作者在Cell Discovery, eClinical Medicine, Clin Cancer Res, Leukemia (2), Haematologica, Blood Cancer Journal, Cancer Communication, J Hematol & Oncol (2), Signal Transduction and Target Therapy, Cell Mol ImmunolLancet Hematology等国际知名刊物发表论文90余篇【CAR T细胞治疗NHL毒副作用临床管理指导原则】、【CAR-T细胞治疗淋巴瘤MDT全程管理专家共识】共同主编,清华大学出版社,2021年【CAR-T细胞免疫治疗学】人民卫生出版社,2021年;【肿瘤生物细胞治疗病例精解】上海科学技术文献出版社,2024年,副主编主持国家自然基金重点项目、原创探索项目和面上项目7项和浙江省重点研发计划等作为负责人或主要成员获得国家科技进步二等奖2项、省科技进步一、二等奖近10项

版面编辑:张冉   责任编辑:崔沙沙
本内容仅供医学专业人士参考
相关搜索:  血液肿瘤

发表评论

提交评论
  • 相关推荐
  • 学术领域